【114年冬季.新北好茶攤位招商開跑囉!】
- 發佈日期:2025-10-13
- 截止日期:2025-11-05
- 發佈單位:坪林區公所
- 類 別:公告資訊
- 公告日期:2025-10-13
- 主辦單位:經建課
- 公告內容:
- 🌿✨【114年冬季.新北好茶攤位招商開跑囉!】✨🌿
喜愛推廣好茶與在地美味的你,別錯過這次冬季盛會💚
快來報名參加「新北好茶」活動,一起讓更多人看見你的品牌!
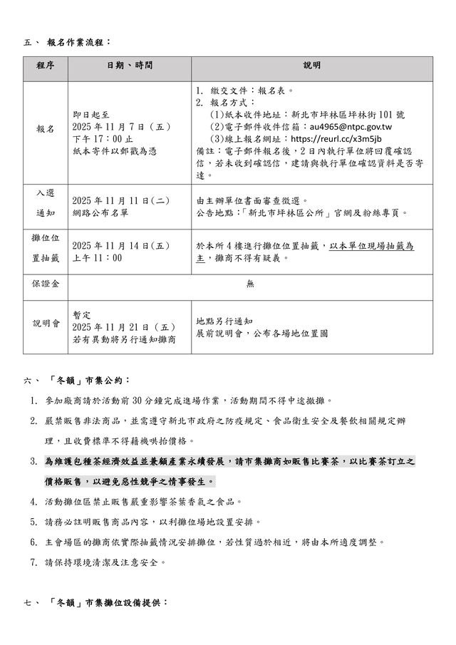
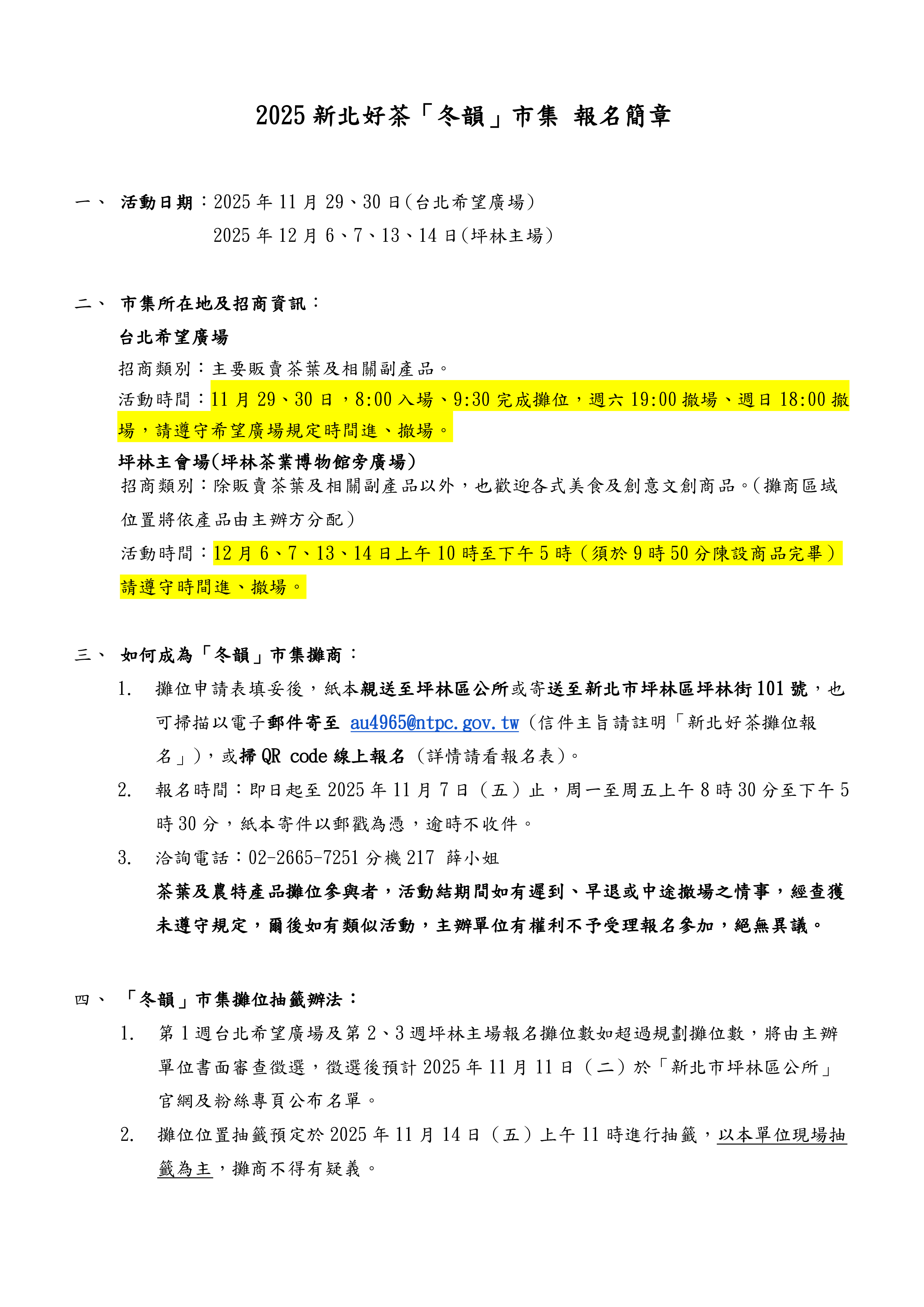
📌 報名時間:即日起至 11/7(五) 止
📌 入選公告:11/11(二) 於粉專公布名單
📌 攤位抽籤:11/14(五) 上午11:00於公所4樓辦理
💻 線上報名 👉 https://reurl.cc/x3m5jb
📝 或填寫紙本報名表,親送至公所亦可
📖 招商詳情請參閱簡章 👇
#新北好茶 #冬季好茶節 #攤位招商 #在地好味道 #新北活動 #茶香聚好緣
更新日期:2025-10-13









